2020年10月29日0時至24時:
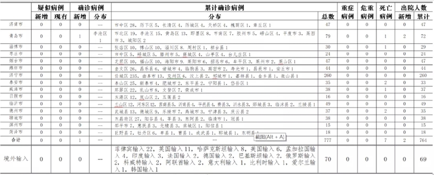
山東新增本地確診病例1例。累計報告確診病例777例,死亡7例。新增治愈出院病例2例,累計治愈出院764例。
山東無新增境外輸入疑似病例、確診病例。累計報告境外輸入確診病例70例,累計治愈出院69例。
山東無新增無癥狀感染者。正在隔離觀察治療的無癥狀感染者4例(境外輸入4例),出院1例。
今年以來全省共追蹤到密切接觸者26558人,目前尚有208人正在接受醫(yī)學隔離觀察。
詳見下表(單位:例):

備注:1.山東省本地病例按確診時醫(yī)院所在縣區(qū)統(tǒng)計,境外輸入病例單獨統(tǒng)計。
2.新增確診病例和無癥狀感染者具體情況由相關(guān)市衛(wèi)生健康委進行通報。
圖集
【糾錯】
責任編輯:
薛濤